产品介绍

产品介绍

深入了解 honeyCLI 的技术架构和核心功能。端到端加密的 AI 编程分身,零知识架构确保您的代码和数据绝对安全。

三组件协同
端到端加密
全平台支持

关于 honeyCLI

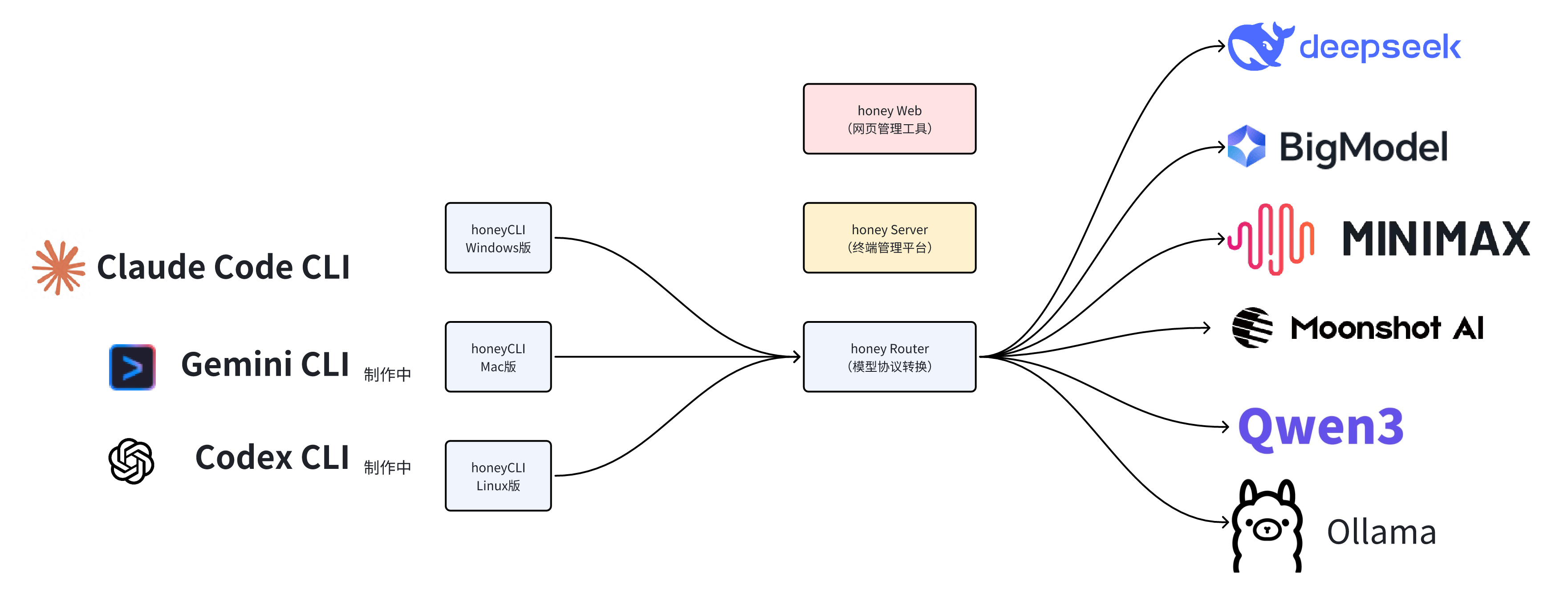
honeyCLI 是你的AI影分身,是系统级应用,她的价值在于将你点鼠标或者敲键盘来完成的事务性工作,转换成用中文对话的方式,指挥honey来帮你完成任务。

核心价值

honeyCLI 产品,是我使用Vibe Coding,从需求、架构、编码、测试到首个版本发布,全流程做的第一个产品。开发一个软件产品会涉及到软件工程的各个环节,我需要有不同技能的AI影分身来帮我执行任务。有了honeyCLI,我只要在服务器、PC电脑、或者Mac上安装她,告诉honey让她来帮我完成运维、测试、编程等任务。

01

技术架构

现代化的技术栈,保障系统稳定性和安全性

端到端加密

libsodium 加密库,零知识架构设计

实时同步

WebSocket 协议,Socket.IO 框架

数据存储

PostgreSQL 数据库,Redis 缓存 + MinIO 存储

跨平台

React Native,Expo 框架

系统架构图

三组件协同工作架构

技术架构图
02

核心功能模块

三组件协同工作,提供完整的解决方案

honeyCLI
桌面客户端

Claude Code/Codex/Gemini CLI 集成包

  • Claude Code 集成:无缝集成 Claude Code API
  • 守护进程管理:后台运行,自动重启
  • MCP 服务器:支持 Model Context Protocol
  • 权限管理:细粒度的访问控制
桌面客户端

honeyServer
同步服务器

零知识架构,WebSocket 实时同步,加密数据存储

  • 零知识架构:服务器无法解密用户数据
  • 实时同步:WebSocket 双向通信
  • 加密存储:所有数据加密后存储
  • 推送通知:实时消息推送
同步服务器

honeyAPP
手机端/Web浏览器端

React Native 跨平台,实时同步,端到端加密,语音助手

  • 跨平台支持:iOS、Android、Web、Tauri 桌面
  • 实时同步:多设备无缝协作
  • 端到端加密:客户端加密,安全传输
  • 语音助手:支持语音输入和命令
移动客户端
03

技术优势

为什么选择 honeyCLI

安全性

端到端加密,零知识架构,确保您的代码和数据绝对安全

高性能

WebSocket 实时通信,低延迟,高并发支持

易集成

支持主流 IDE 和编辑器,开箱即用

开源

完全开源,社区驱动,持续更新

04

支持的集成环境

与主流 IDE 和编辑器无缝集成

Visual Studio Code

包括 Cursor, Windsurf, VSCodium

Android Studio

Android 原生开发环境

Xcode

macOS 原生开发环境

命令行终端

Bash, Zsh, PowerShell

准备开始了吗?

立即安装 honeyCLI,体验端到端加密的 AI 编程分身